宽温防爆锂电
特种行业、特殊环境、特种要求、极限标准电池定制
宽温防爆锂电
特种行业、特殊环境、特种要求、极限标准电池定制

一、设计方案要求
这是一款用于石油勘探行业使用的特种定制锂电池,因需要长时间在野外工作,电池需要很高稳定性,设备开始工作时,需要3个小时以上的持续供电,可能需要长时间存放(充满电存放可能1-6个月不等),存放后重新使用时电池需要保持足够的电量正常使用。在野外工作,需要防水密封,电池有可能需要短时间在水下工作。需要能承受一定的碰撞并且不会导致电池无法工作。或者外壳破裂密封失效。
二、设计方案
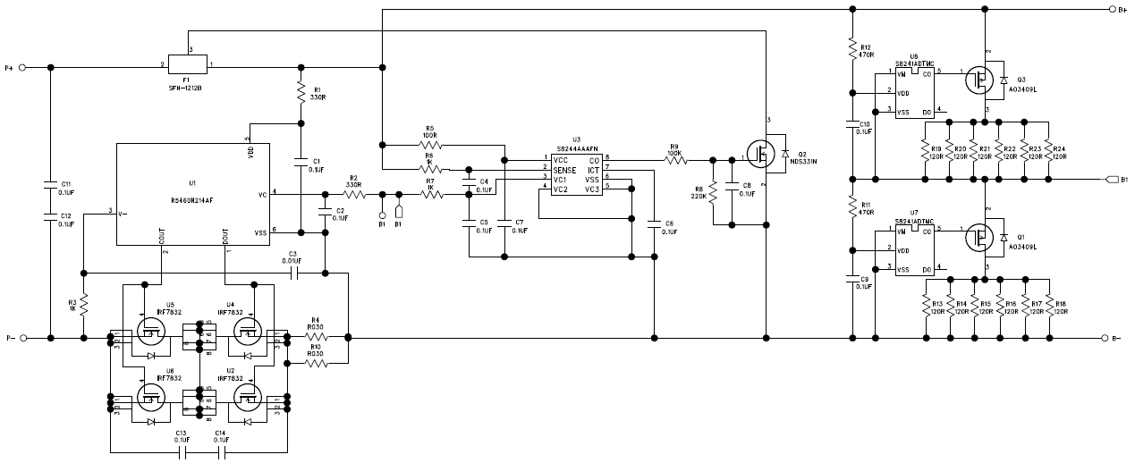
1)保护板(PCM):需要在野外极端工作环境使用的锂电池,需要满足可能的长时间存放,所以电池可以在长时间不使用时候自动进入休眠模式,休眠模式下BMS保护板会处在一个极低的自耗电状态,电池最长可以存放至少1年以上的时间,确保电池在极端环境下也可以正常稳定工作,由于锂电池本身的化学特性,需要提供智能电量计算、过充、过放、短路、过流及过温等保护功能。以避免引起燃烧、爆炸等危险。
2)IC:设计方案的主要保护功能芯片,对电芯进行过充、过放、过流、短路等功能的在线时时监测。使电芯在安全稳定高效的范围内工作。
3)密封结构:整体密封防水,可以达到 IP67级的防水等级进行短时间的水下工作完全可以胜任
4)外壳材料加强:采用环保的ABS+PC混合材料让产品外壳具备很强的任性,同时也坚固美观。
5)18650锂电芯:国际一线品牌的18650的锂电芯的组合,电芯的一致性和稳定性,保证整组电池的使用寿命的同时,也可以稳定的电流输出。
6)电池组封装:抗震防爆结构,防火抗摔外壳


